Connecting Attorneys
with an in-house counsel social platform

Client: Lexis-Nexis, Martindale-Hubbell

Lexis-Nexis was launching a new social media platform for their legal division, Martindale-Hubbell. The new site is based on the concept of connections: or ‘referrals’ as known in the legal world. The platform was designed to build the connections through in-house and corporate lawyers;  the key to business success for many firms.

Starting with Martindale’s vast lawyer directory, the platform gave attorneys a strong start in matching their skillsets and experience with the needs of in-house counsel. My role was to develop the UX/UI that makes the process seamless and natural for a non-tech focused attorney.

My roles in the project:

Web Design | UX | UI | A-B user testing screens

 

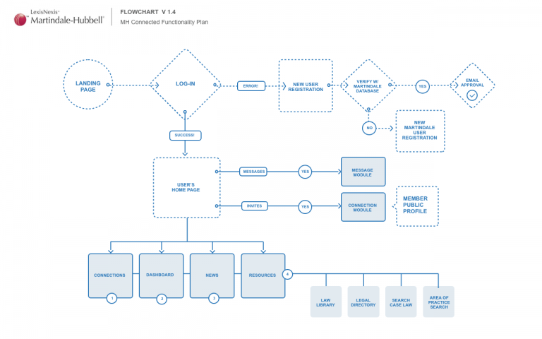
UX Planning Docs

USER A-B TESTING

  • Set up various test screens for private user testing sessions
  • worked with an outside testing firm to establish ideal test candidates based on established user personas
  • Collected heat map, survey, and user path data to guide final design

FINAL CONCEPTS

Screen designs ready for Lexis development team, delivered with style specs

 

MOBILE VERSION

 

Back to my portfolio